尊敬的教职工、亲爱的同学们:
暑假将至,后勤保卫处真诚感谢本学期各部处、院系和全体师生对后勤服务工作的大力支持与配合!为了使广大师生员工度过一个愉快的假期,现将后勤有关服务事项提示如下:
学生饮食管理办公室

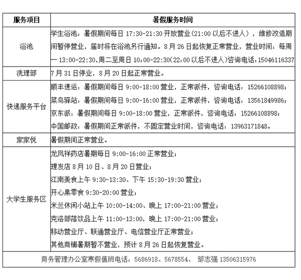
商务管理办公室

动力与节能管理办公室

学生公寓管理办公室
学生公寓暑假正常运行。
学生公寓管理办公室暑假值班电话:汪明13406709960、尹小鹏17862712006
物业管理办公室

保卫办公室
一、假期校门安全管理,进入校园车辆及人员凭校内一卡通、通行卡或人脸识别通行,严禁未经
报备的校外无关人员及车辆进入校园。
二、保卫办公室24小时值班电话:5687110,地点:校南门。
三、校园主干道测速系统正常,车辆行驶请按规定车速减速慢行。
四、校园各校门通行时间:

五、人脸识别信息采集地点:校南门西侧值班室;
工作时间:上午8:00-11:45 下午14:00-17:45(周一到周日,不分节假日)
六、保卫办公室暑假假值班表

工程管理办公室

综合管理办公室

后勤保卫处
2021年7月31日